
报告导读:波段进出点
离心泵(centrifugal pump),是指靠叶轮旋转时产生的离心力来输送液体的泵,是冶金生产中最常用的一种流体输送机械,主要部件包括叶轮、泵轴、泵壳、减漏环、轴承和填料函等,具有转速高、体积小、重量轻、效率高、流量大、结构简单、性能稳定、容易操作和维修的优点。离心泵的基本构造是由六部分组成的分别是叶轮,泵体,泵轴,轴承,密封环,填料函。从市场规模来看,近年来,国内离心泵市场规模存在较大的波动性。受市政水务、建筑楼宇等传统行业需求低迷影响,2024年中国离心泵市场规模为1259.19亿元,同比下滑5.02%。进入2025年,随着工业投资回暖和水利基础设施建设加快,离心泵市场需求逐步恢复,行业市场规模回升至1289.23亿元。未来,在工业自动化升级、节能改造推进及新兴应用领域拓展等多重因素驱动下,中国离心泵市场规模有望保持平稳增长态势。离心泵行业是一个成熟且竞争激烈的行业,目前全球有数千家离心泵生产企业,其中以欧美和日本等发达国家的企业为技术领先者,发达国家企业在离心泵的设计、制造、测试、服务等方面具有较强的技术优势和品牌影响力,主要占据了高端市场和特殊用途市场。中国的离心泵企业数量众多,但规模普遍较小,技术水平和产品质量参差不齐,主要集中在中低端市场和通用用途市场。当前,中国离心泵行业代表企业包括南方泵业、凯泉泵业、新界泵业、利欧股份、大元泵业、肯富来、君禾股份、凌霄泵业、泰福泵业等。
基于此,依托智研咨询旗下离心泵行业研究团队深厚的市场洞察力,并结合多年调研数据与一线实战需求,智研咨询推出《2026-2032年中国离心泵行业市场运行态势及竞争战略分析报告》。本报告立足离心泵新视角,聚焦行业核心议题——变化趋势(怎么变)、用户需求(要什么)、投放选择(投向哪)、运营方法(如何投)及实践案例(看一看),期待携手行业伙伴,共谋行业发展新格局、新机遇,推动离心泵行业发展。
观点抢先知:
相关概述:离心泵(centrifugal pump),是指靠叶轮旋转时产生的离心力来输送液体的泵,是冶金生产中最常用的一种流体输送机械,主要部件包括叶轮、泵轴、泵壳、减漏环、轴承和填料函等,具有转速高、体积小、重量轻、效率高、流量大、结构简单、性能稳定、容易操作和维修的优点。离心泵的基本构造是由六部分组成的分别是叶轮,泵体,泵轴,轴承,密封环,填料函。
元股证券行业发展阶段:我国的离心泵是由50年代仿苏产品开始的,当时仅生产K型单级单吸悬臂式离心清水泵和凸型单级双吸两端支承式离心清水泵,主要用于农田排灌,第二阶段:60年代末至70年代,国内生产油泵、耐腐蚀泵不仅是沈阳水泵厂一家,生产Y型油泵扩大到上海水泵厂、长沙水泵厂,第三阶段:80年代-90年代初国内所生产的离心泵是型式多样、品种齐全、门类繁多,遍及到从民用到国防,从农业到工业乃至核工业,从山区到平原,从水上到陆地,乃至天空,无处不有。至今,国内离心泵的技术水平通过几十年的发展以及许可证技术引进,从综合技术水平来看,单两级泵方面都具有国际先进水平,与国外同类型泵相比无差距,有些地方还是国际一流水平,如可靠性、效率、通用化程度等。
元股证券:ygzq.hk产业链核心节点:从产业链来看,离心泵产业链上游为原材料和零部件,包括漆包线、电缆线、铸铁件、铸铝件、不锈钢铸件、塑料、电子元器件等。产业链中游为离心泵的生产制造环节。产业链下游为离心泵的应用领域,包括污水处理、电力、建筑、农业、能源及化工等。
全球市场规模:离心泵作为流体输送的核心设备,在农业灌溉、城市供水、工业循环等领域发挥着不可替代的作用。近年来,随着全球城市化和工业化进程的加速,以及节能环保意识的提升,离心泵在城市基础设施建设中的应用持续增加。2017-2020年,全球离心泵行业市场规模呈现下滑趋势。2021年以来,得益于全球工业化的持续推进、新兴市场国家基础设施建设的加速以及环保政策对污水处理、海水淡化等领域的拉动,全球离心泵市场规模恢复增长。数据显示,2025年全球离心泵行业市场规模为608.33亿美元,同比增长4%。
中国供需情况:离心泵作为装备制造业的重要组成部分,在国民经济建设中发挥着不可替代的关键作用。在国民经济各领域及基础设施建设的持续快速发展带动下,我国离心泵行业保持了稳步发展的良好态势。目前,中国离心泵行业已经形成了较为完整的产业链和生产体系,具备较强的制造能力和配套能力。从供需情况来看,近年来我国离心泵行业产量和需求量整体呈现波动增长的态势,2025年行业产量达到15044.5万台,同比增长2%;需求量为8600.4万台,同比增长2.4%。展望未来,随着工业自动化升级、市政供水改造、农田水利建设及环保治理需求的持续释放,离心泵市场需求有望保持稳定增长。
中国市场规模:从市场规模来看,近年来,国内离心泵市场规模存在较大的波动性。受市政水务、建筑楼宇等传统行业需求低迷影响,2024年中国离心泵市场规模为1259.19亿元,同比下滑5.02%。进入2025年,随着工业投资回暖和水利基础设施建设加快,离心泵市场需求逐步恢复,行业市场规模回升至1289.23亿元。未来,在工业自动化升级、节能改造推进及新兴应用领域拓展等多重因素驱动下,中国离心泵市场规模有望保持平稳增长态势。
贸易情况:中国已发展成为世界最大的泵产品生产国,也是全球泵产品的重要生产基地。从进出口情况来看,我国离心泵以出口为主。进口方面,2017-2025年我国离心泵进口量和进口金额总体呈现波动变化态势。2025年中国离心泵进口量为455.92万台,同比下降12.75%;进口金额为11.49亿美元,同比增长22.3%。出口方面,2017-2025年我国离心泵出口量和出口金额呈现逐年增长的态势。2025年中国离心泵出口量为14459.58万台,同比增长1.08%;出口金额为40.63亿美元,同比增长12.55%。随着国内企业技术的不断进步和产品质量的提高,中国离心泵产品逐渐得到了国际市场的认可,国际竞争力稳步增强。

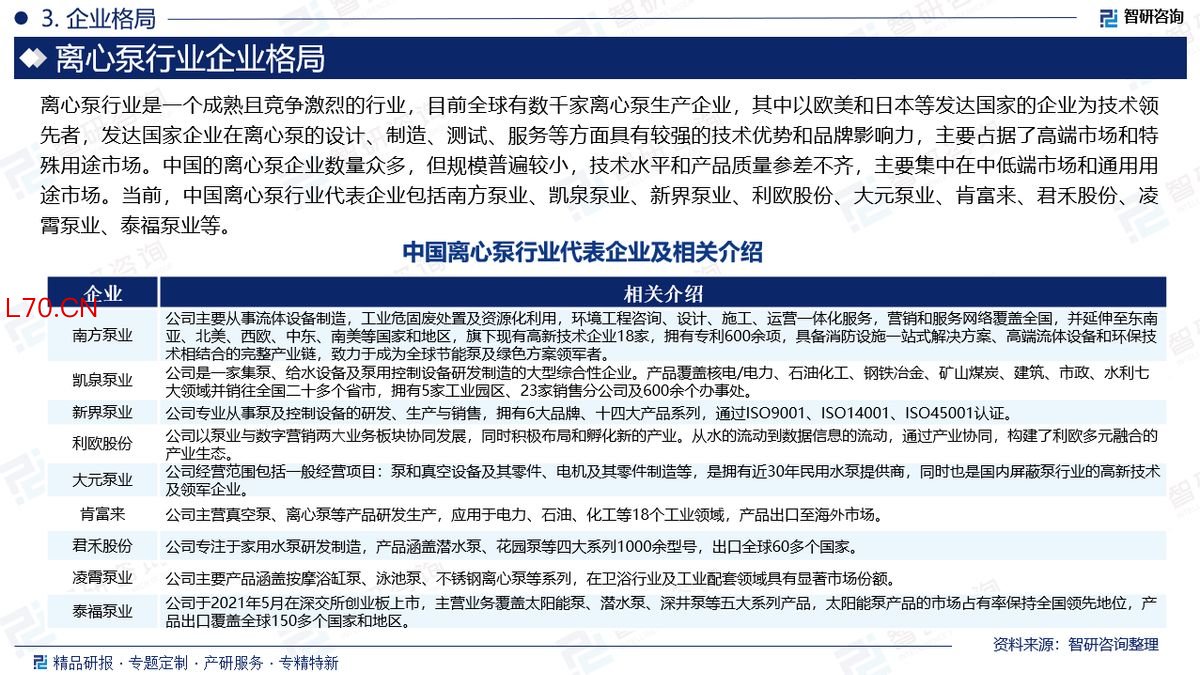
企业格局:离心泵行业是一个成熟且竞争激烈的行业,目前全球有数千家离心泵生产企业,其中以欧美和日本等发达国家的企业为技术领先者,发达国家企业在离心泵的设计、制造、测试、服务等方面具有较强的技术优势和品牌影响力,主要占据了高端市场和特殊用途市场。中国的离心泵企业数量众多,但规模普遍较小,技术水平和产品质量参差不齐,主要集中在中低端市场和通用用途市场。当前,中国离心泵行业代表企业包括南方泵业、凯泉泵业、新界泵业、利欧股份、大元泵业、肯富来、君禾股份、凌霄泵业、泰福泵业等。
市场趋势:(1)中国离心泵行业正加速向智能化运维方向深度演进。随着工业互联网和传感器技术的普及,传统离心泵正转型为具备自感知、自诊断能力的智能终端;(2)在“双碳”目标引领下,离心泵的节能高效成为行业发展的核心方向。未来,企业将重点突破水力模型优化设计、高效电机匹配及变频调速技术,显著提升泵组运行效率,降低电能消耗;(3)随着智能制造和工厂自动化水平提升,离心泵正加速向自动化集成与柔性控制方向演进。
报告相关内容节选:




数据来源与处理说明:
《2026-2032年中国离心泵行业市场运行态势及竞争战略分析报告》基于最新、最全的中国产业链数据,融合权威官方统计、深度企业调研、资本市场洞察及全球信息,通过严格的智能处理和独家算法验证,确保分析结论高度可靠、透明且可追溯。

智研咨询专注产业咨询十七年,是中国产业咨询领域专业服务机构。公司以“用信息驱动产业发展,为企业投资决策赋能”为品牌理念。为企业提供专业的产业咨询服务波段进出点,主要服务包含精品行研报告、专项定制、月度专题、市场地位证明、专精特新申报、可研报告、商业计划书、产业规划等。提供周报/月报/季报/年报等定期报告和定制数据,内容涵盖政策监测、企业动态、行业数据、企业排行、产品价格变化、投融资概览、市场机遇及风险分析等。
海量资讯、精准解读,尽在新浪财经APP
环宇证券|江苏省可查的网上配资平台提示:本文来自互联网,不代表本网站观点。